在V20变频器中,使用MOP(Motorized Potentiometer,电动电位计)作为设定值源,DI2用作频率增加功能,DI3用作频率减少功能,两个数字量输入均为不带锁按键开关控制,即脉冲控制。控制接线图如图1所示。

图1
如何设置参数实现一次按下按键开关时频率增加或减少5Hz?
在V20变频器的MOP中,短脉冲可以使频率设定值一次增加或减少0.1Hz。如图2所示。

图2
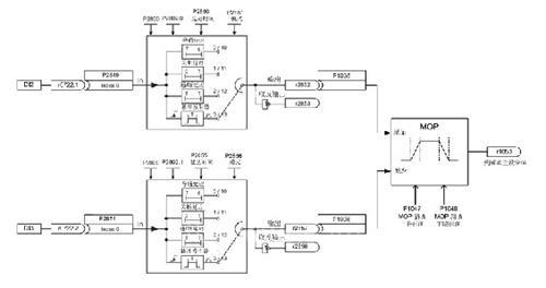
如果需要增加或减少得更多,需要用长脉冲来触发。按下开关后立即松开,可以形成一个短脉冲。利用自由功能块的定时器,采用定时器模式三——脉冲发生器,可以将短脉冲变成长脉冲。将定时器输出连接到P1035或P1036,并修改MOP斜坡上升、下降的时间,即可得到需要增加或减少的频率。如图3所示。

图3
参数设置如表1所示。
表1

按照上述参数设置好后,MOP运行时序图如图4所示。

图4
注意:
增加P2850/P2855脉冲时间可以增大每次按下按键增加/减少的频率,但是在脉冲时间结束之前再次按下按键无效。
减小P1047/P1048斜坡时间可以增大每次按下键增加/减少的频率。
京公网安备 11011202001138号
