摘要:本文介绍了施工升降机的结构和控制要求,并详细说明了施工升降机变频调速系统的电气设计、选型、安全测试及调试方法。
关键字:变频器,施工升降机
引言
随着我国建筑业的不断发展,建筑施工机械化水平的不断提高,对施工升降机的制造质量和整机技术水平的要求也越来越高。普通升降机一般采用的是接触器-继电器控制方式,直接启动和机械抱闸强制制动,启制动冲击大,对机械结构和机构的损坏大,电气元件也易损坏,同时容易造成升降机里的物料跌落,既影响了施工速度也影响了施工企业的效益,特别是在人货两用施工升降机上,存在着极大的安全隐患。随着用户对施工升降机的性能和安全要求越来越高,传统的控制方式已经越来越感觉到力不从心。
鉴于以上的原因,国内外的专业生产商在升降机的起升调速方式上进行了较多的新加速应用尝试,如采用多级电动机的调压调速、引进变频调速等。逐渐地随着变频技术的不断发展,它以绝对的优势超越了其它的任何调速方案,占据了主导地位。升降机采用变频调速有着诸多优点,例如,零速抱闸,对制动器无磨损;任意低的就位速度,平层精度高;速度的平滑过渡,对机构和结构件无冲击,提高了升降机的安全性;几乎任意宽的调速范围,提高了升降机的工作效率;节能的调速方式,减少了系统运行的能耗等,正是因为这些明显的特点和优势,使变频器在升降机上得到了广泛的应用,这将对升降机的安全运行和减少运行能耗都有重要的意义。
升降机的结构及控制
施工升降机是一种用吊笼(或平台、料斗)载人、载物沿导轨架或导轨作上下运输的施工机械。其广泛用于建筑施工等领域,如工业、民用建筑、桥梁施工、井下施工、大型烟囱施工等场所运输物料及人员的理想设备,作为永久性或半永久性的施工升降机还可用于仓库和高塔等不同场合。在高层建筑施工中垂直运输最繁忙的一种机械,已被公认为高层建筑施工不可缺少的关键设备之一。
施工升降机主要组成部分如下:导轨架、吊笼、传动系统、附墙架、底架护栏、电气系统、安全保护装置、电缆供电装置等。如图1所示

图1 施工升降机结构
1—地面防护围栏门;2—开关箱;3—地面防护栏;4—导轨架标准节;5—吊笼门;6—附墙架;7—紧急逃离门;8—层站;9—对重;10—层门;11—吊笼;12—防坠安全器;13—传动系统;14—层站栏杆;15—对重导轨;16—导轨;17—齿条;18—天轮
升降机变频调速系统设计
3.1变频调速系统结构介绍
升降机变频调速系统由以下部分:盘式制动三相异步电动机,变频调速器,变频器制动单元和制动电阻,联动台,电气保护装置等构成。其控制过程是:操作联动台上的速度转换开关,选定速度挡,然后输出信号给变频器,改变频率值,最终达到调速的目的。
3.2电控系统的设计要点
3.2.1电动机的选取
当传动系统的基本参数(如最大起重量、最高工作速度等)给定后,就可以对电动机的级数和功率进行确定和计算。施工升降机的起升机构应选择适合频繁起动、转动惯量小、起动转矩大的变频电机。电动机功率的选择应根据驱动机械负载大小而定,其计算公式为:
P=WV/(η×10-3) (1)
式中W———额定载荷重力+吊笼,绳索的重力
V———运行速度,m/s;
η———机械效率(传动部分各部传动效率之积)。
由于升降机负载转矩为恒转矩特征,低频时转矩基本不变,要求电动机和变频器能低速运行。因此,要加大电动机功率或加设外部风扇冷却。
3.2.2变频器的选取
当系统的电动机确定后,就可着手进行控制系统的设计。首先是变频器的选型,现在国内外变频器品牌不少,控制水平和可靠性差别较大。用于升降机的传动系统,最好选用具有矢量控制或者直接转矩控制,运行稳定,可靠性高的变频器。由于变频器品牌的不同,相同功率下变频器的过载能力和额定电流值也不完全一致。所以,选择变频器容量时,不单要看额定功率的大小,还要校核额定工作电流是否大于电动机的额定电流,一般的经验是选用变频器的容量比电动机大一级,以深圳四方变频器为例,在SC100型施工升降机中,每台电动机功率为11kW,则电机的功率为2×11=22kW,可选用四方30kW稳定可靠的高性能V360系列变频器。
3.2.3制动电阻的选取
作为升降用的变频系统,其设计的重点在于电动机处于回馈制动状态下的系统可靠性,因为这种系统出故障往往都发生在吊笼下降时的工况,如过电压、超速、溜车等。变频系统在整个重物下降过程中,电机处于发电状态。再生电能返回至变频器直流母线,此时通常采用直流侧接入制动单元和制动电阻器等耗能装置,
可以用图来表示升降机变频系统各参数在下降过程中的变化状况。
在匀速下降时电阻消耗的稳态功率
Pe=ωmMeδ (2)
减速时的峰值功耗
Pm=Pe+δJ(ωm-ωd)/Ta (3)
式中ωm———减速前下降速度
ωd———减速后下降速度
Me———负载转矩
δ———传动系统的反向效率
J———传动系统的转动惯量
Ta———减速时间
要确定这些参数的精确值,在系统设计初期是有一定难度的。在产品未完成前,无法精确测量和计算各部件的传动惯量;而在实际使用中,系统的减速特征是会随现场的需要而改变的。所以大多情况下,经验的取值一般按电动机功率的40%~70%之间。而制动电阻的阻值R计算按以下范围选取
Rmin≤R≤Vc2/0.8P (4)
Rmin≤Vc/Ic (5)
式中Vc———制动单元动作电压
Ic———制动单元最大允许电流
P———电动机额定功率
3.2.4控制电路设计
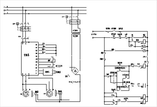
以下就以深圳四方变频器在施工升降机上的使用详细说明控制电路的设计流程。升降机电气系统主要由主电路和控制电路组成,主电路电气原理图如图2所示,控制电路电气原理图如图3所示,电气传动部分由两台异步电机组成,两台电机由一台V360变频器控制,其中每台电机额定功率为11KW,额定频率为50HZ,额定电流为24A,按照变频器选型方法可选变频器额定输出功率为30KW,根据式(2)到式(5)可选制动电阻阻值为20欧姆、功率为20KW。控制方式采用外部端子控制,通过带有上升、停机、下降和速度切换功能的工作台控制变频器上升、停机、下降和速度切换输入信号。变频器的一路输出继电器RO1设置为变频器输出频率检测功能以控制电机制动器的抱闸接触器,一路输出端子DO1设置为故障报警输出。
当主电路空气开关Q1,Q2闭合时,在电路无故障情况下按下启动按钮SB1,KM1得电吸合且自锁,电路上电;需要上升或下降时,按下SB2或SB3,命令由上升或下降继电器通过变频器输入端子控制电机正反转,且在电气接线图上形成互锁,同时变频器检测输出频率,当变频器输出频率到达抱闸松开频率时KM2吸合,抱闸松开,升降机正常工作。施工升降机的安全是控制电路设计的重点,在控制电路中加入了吊笼上各门限位开关,上下限位,以及超载、超速、防坠等安全保护措施,同时在升降机工作中变频器出现故障时,故障继电器动作,使上升,下降及抱闸继电器断电,变频器停机,抱闸锁紧,在故障没有排除的情况下,即使重新触发启动上升或下降开关,升降机也无法上升或下降。这样,通过变频器输出继电器与外围电气设计,使系统强制性的在安全范围内工作。

施工升降机调试接线图
升降机变频调速系统调试
4.1 变频调速系统的调试
在确保主电路及控制电路接线正确的情况,系统开始上电调试。通过变频器上的操作面板设置电机的参数,并选择静态自学习方式辨识电机,辨识完成后,设置控制模式,输出频率,加减速时间,继电器RO1输出方式,抱闸松开和锁紧的检测频率及其它相应参数(其具体设置参数详见各变频器使用说明书),参数设置完成后,按照施工升降机的国标实验规则,将进行空载调试、额定负载调试及125%额定负载调试几个阶段。在调试时,若出现溜钩现象,可适当调高抱闸频率,但不宜设置过高,否则变频器易报故障,一般设置在0.3~2Hz内。
4.2升降机的安全调试
安全是施工升降机最重要的标准,在系统调试时必须按照国标进行安全测试。在空载调试时,可测试升降机上下限位、吊笼各门等限位开关是否按设计标准动作;在125%额定负载调试后,将超载保护器调整为110%,进行超载测试。防坠测试,通常在施工升降机上安装有防坠安全器,防坠安全器是施工升降机上重要的一个部件,要依靠它来消除吊笼坠落事故的发生,工地上使用中的升降机都必须每三个月进行一次坠落试验,坠落试验可通过提高变频器输出频率,使电机驱动吊笼在模拟坠落的速度下,看防坠安全器是否动作。
结束语
经现场调试验证,该设计方案安全保护设施健全,测试方便,升降机起停时无明显冲击和下滑现象,调速平稳,低速时启动力矩大,减少了对减速机,联轴器等机械设备的冲击,也降低了对电网的冲击,使维护费用大大降低,提高了工作效率,并且节能效果显著,因此变频器调速系统在升降机具有很好的推广应用价值。
京公网安备 11011202001138号
